Our Businesss > アイサンテクノロジーの強み

高精度3次元地図と
その利活用

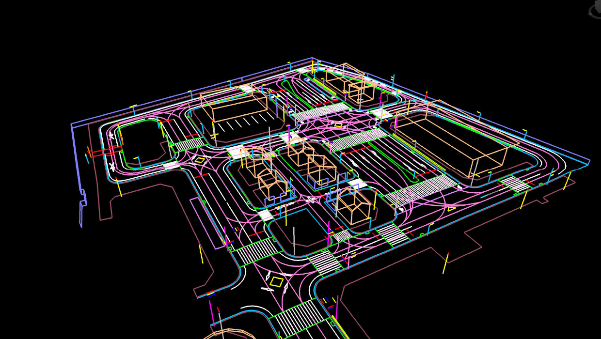
自動運転を支える高精度3次元地図データの作製や、整備の分野でも活躍の場を広げています。

高精度な3次元情報を取得するには、まず現実世界を高精度に計測する必要があります。一般的に1点ずつ計測をする測量とは異なり、広範囲を一度に計測する手法での計測を行います。

データ計測→データ処理→成果物の生成

その方法として、MMS(Mobile Mapping System:モービルマッピングシステム)と呼ばれる3次元計測システムが用いられており、レーザー光(LiDAR)、カメラ、人工衛星(GNSS)情報、慣性計測装置(IMU)などで構成される計測システムを用いて、道路の形状や車線情報、道路標識、横断歩道などさまざまな周辺環境情報を記録した3次元データを取得し、そこから高精度な3次元データを作成することができます。

自動車の制御・運転支援の観点から、勾配の分かる道路データの必要性や、道路の属性情報として曲線情報(クロソイド)・R(回転半径)・規制情報等が求められています。 また、自動車の周辺環境を把握するための基礎となる3次元空間情報へのニーズも高まっています。

測量市場で研磨された当社の技術は、自動車の自動運転を支える高精度3次元地図データの作製や整備の分野でも活躍の場を広げています。

高精度な3次元情報については、取り扱いのしやすい一般的な形式でのデータ提供が求められる一方で、求めるデータや属性情報は多種多様です。当社はお客様のデータ仕様を共同で検討し、それぞれのニーズに対応したデータを提供いたします。

トップページに戻る

製品一覧

各ソリューションを
ラインナップ一覧でご紹介します。

Support

リモート相談対応!

無料オンライン相談会

オンラインにて個別形式での相談会を開催しています。ご質問やご相談をオンライン上でお答えし、WEB上で資料や動画を使い、わかりやすく説明させていただきます。ご施設やご自宅からPC等の通信環境でご参加いただけます。

専門家をあなたの元に派遣!

無料対面相談

お困り事のご相談から、実践的なアドバイスまで、個別のご希望や状況に合わせてサポートいたします。まずはお気軽にご相談ください。

Contact

お問い合わせフォーム

24時間365日受付対応!
ご連絡確認後に営業担当よりご連絡いたします。

総合受付窓口 •••••••• 0570-064457

受付時間 •••••••••••••• 9:00~18:00

不明な点は何でもお気軽にお尋ねください。

お電話でのお問合せの受付け時間は、平日9時~18時00分となります。
(土日、祝祭日、弊社夏季休業日、冬季休業日は除きます。)